青岛市户政电话:青岛各区(市)基层派出所户政窗口咨询预约电话和窗口地址
青岛市全市户政机关户籍窗口联系电话来啦!基层派出所户籍窗口业务咨询电话,为人民群众办理户口、居民身份证、居住证办理等业务咨询。
一张身份证、一本户口本,背后是群众的急难愁盼,更是政务服务的民生底色。青岛市全市各户籍窗口始终秉持“以人民为中心”的服务理念,聚焦户政等高频服务领域,用“全程网办”的便利、“急事急办”的速度、“贴心周到”的温度,将窗口服务做到群众心坎上,让“小窗口”真正成为服务“大民生”的“连心桥”。
青岛市户政电话:青岛各区(市)基层派出所户政窗口咨询预约电话和窗口地址
青岛市市南区人口管理服务大队(户政主管部门)和辖区派出所户政窗口咨询预约电话和窗口地址

青岛市市北区人口管理服务大队(户政主管部门)和辖区派出所户政窗口咨询预约电话和窗口地址

青岛市崂山区人口管理服务大队(户政主管部门)和辖区派出所户政窗口咨询预约电话和窗口地址

青岛市李沧区人口管理服务大队(户政主管部门)和辖区派出所户政窗口咨询预约电话和窗口地址

青岛市城阳区人口管理服务大队(户政主管部门)和辖区派出所户政窗口咨询预约电话和窗口地址

青岛市黄岛区人口管理服务大队(户政主管部门)和辖区派出所户政窗口咨询预约电话和窗口地址

青岛市即墨区人口管理服务大队(户政主管部门)和辖区派出所户政窗口咨询预约电话和窗口地址

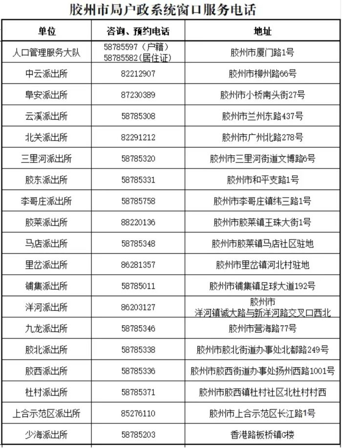
青岛胶州市人口管理服务大队(户政主管部门)和辖区派出所户政窗口咨询预约电话和窗口地址

青岛平度市人口管理服务大队(户政主管部门)和辖区派出所户政窗口咨询预约电话和窗口地址

青岛莱西市人口管理服务大队(户政主管部门)和辖区派出所户政窗口咨询预约电话和窗口地址

说明:关于青岛各区(市)基层派出所户政窗口咨询预约电话和窗口地址信息作出免责声明,此信息图文仅供参考,小编不承担任何法律责任。此信息来源于有关机构的公开内容,在此经过整理并转载,唯一的目的是通过互联网传播便民惠民信息。由于时间等原因,难免使信息发生变更,此信息如有侵权,或者差错,请联系删除,直接联系便民信息平台秋果黄页网客服电话(187-8199-3958微信同号),一定会及时删除和修正。


